您好,欢迎来到乌拉特后旗人民政府网站!
无障碍浏览
|
办事服务搜索
政务信息搜索
留言搜索
首页
走进乌拉特后旗
政务公开
互动交流
政务服务
长者模式
当前位置:
部门动态
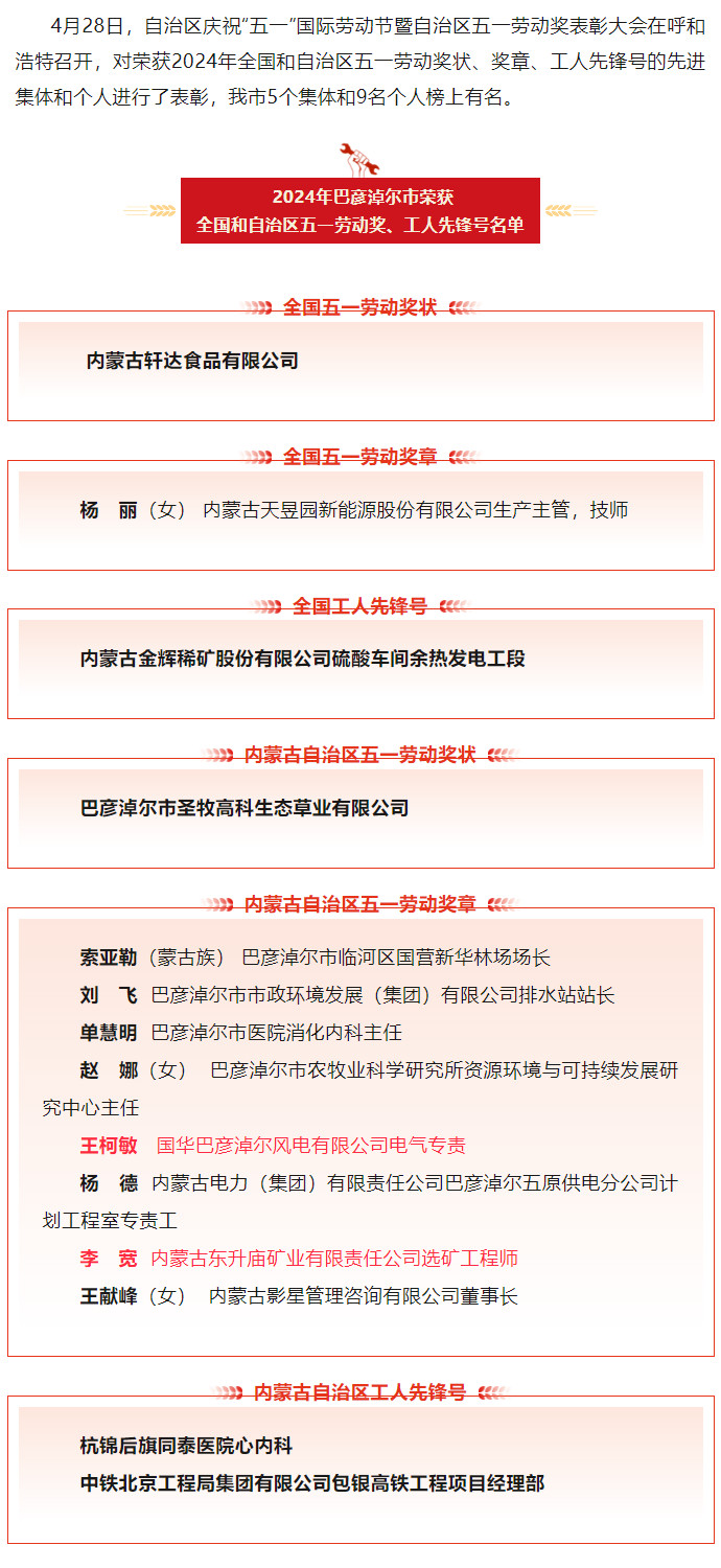
乌拉特后旗2名个人获自治区表彰
发布时间:2024-04-30 10:26
字体:
大
中
小
访问量:207
分享到:
微信
微博
qq
空间
来源:融媒体中心